普通高中学业水平考试
985考试网
>
学业水平考试
>
频道地图
>
考试试题
>
浙江
> 正文
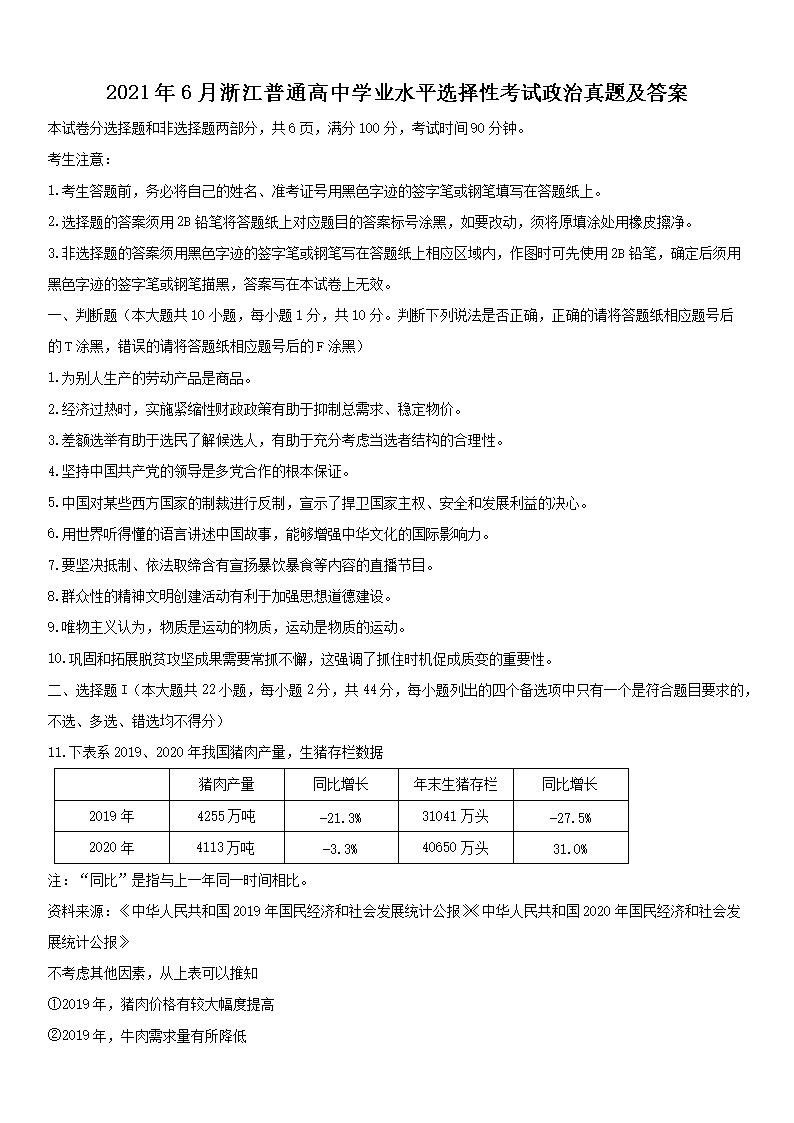
2021年6月浙江普通高中学业水平选择性考试政治真题及答案
时间:2021-06-17 14:53:00
来源:985考试网
2021年6月浙江普通高中学业水平选择性考试政治真题及答案已公布,小编已为大家整理如下,本文内容包括2021年6月浙江普通高中学业水平选择性考试政治真题及答案信息。
【浙江学业水平考试】相关文章:
2025年1月浙江选考及学考考试时间:1月6日-8日
2025年1月浙江选考和学考报名时间及缴费时间公布
2025年1月浙江杭州选考及学考考试时间:1月6日-8日
2025年1月浙江杭州选考和学考报名时间及缴费时间公布
2025年1月浙江湖州选考及学考考试时间:1月6日-8日
2025年1月浙江湖州选考和学考报名时间及缴费时间公布
2025年1月浙江嘉兴选考及学考考试时间:1月6日-8日
2025年1月浙江嘉兴选考和学考报名时间及缴费时间公布
2025年1月浙江金华选考及学考考试时间:1月6日-8日
2025年1月浙江金华选考和学考报名时间及缴费时间公布
热门文章
2025年1月浙江选考及学考考试时间:1月6日-8日
2021年7月浙江普通高中学业水平考试成绩查询入口
2022年浙江学业水平考试成绩查询入口网站:https://www.zjzs.net/
2022年7月浙江学业水平考试成绩查询入口(已开通)
2021年7月浙江普通高中学业水平考试时间:7月3日至5日
2021年6月浙江普通高中学业水平选择性考试政治真题及答案
浙江2021年7月学业水平考试成绩查询入口(已开通)
2021年6月浙江普通高中学业水平选择性考试生物真题及答案