中考
985考试网
>
中考
>
频道地图
>
考试试题
>
四川
>
广安
> 正文
2024年四川广安中考英语真题及答案
时间:2024-06-17 21:26:04
来源:985考试网
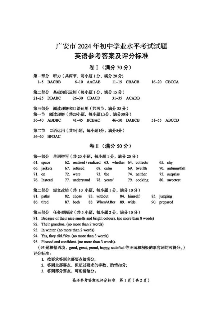
2024年四川广安中考英语真题及答案
【广安中考】相关文章:
2024年四川广安中考录取分数线
2024年四川广安中考生物真题及答案(文档版)
2024年四川广安中考政治真题及答案
2024年四川广安中考英语试题及答案
2024年四川广安中考历史真题及答案
2024年四川广安中考政治试卷及答案
2024年四川广安中考语文真题及答案
2024年四川广安中考英语真题及答案
2024年四川广安中考物理试题及答案
2024年四川广安中考数学真题及答案
热门文章
2023年泸州中考成绩查询网站:http://lz.sczkbm.com/zkbm
2022年四川南充中考录取分数线(已公布)
2023年四川宜宾中考报名网站入口:http://www.ybzsb.cn/
2023年四川宜宾中考成绩查询网站入口:http://www.ybzsb.cn/
2023年四川泸州中考成绩查询时间:6月24日22:00
2023年四川泸州中考报名网站入口:http://lz.sczkbm.com/
2022年四川泸州中考成绩查询入口网站:http://jyj.luzhou.gov.cn/
2023年四川泸州中考成绩查询网站入口:http://lz.sczkbm.com/zkbm