2023年一级造价工程师考试《安装计量》真题及答案
一、单项选择题(共 40 题,每题 1 分。每题的备选项中,只有 1 个最符合题意)
1.依据钢铁产品牌号表示依据关于 Q235AF 的含义表示正确的是( )。
A.最大屈服强度 235N/mm,质量等级为 A 的热轧光圆钢
B 最小屈服强度 235N/mm,质量等级为 A 的热轧带肋钢
C.最大屈服强度 235N/mm,质量等级为 A 的镇静碳素钢
D.最小屈服强度 235N/mm,质量等级为 A 的沸腾碳素钢
【答案】D
【解析】碳素结构钢和低合金结构钢的牌号通常由四部分组成:
第一部分:前缀符号+强度值(以 N/m 而或 MPa 为单位),其中通用结构钢前缀符号为代表屈服强
度的拼音字母“Q"'专用结构钢的前缀符号见表 1.1.5。
第二部分(必要时):钢的质量等级,用英文字母 A、B、C、D、E、F、…表示;质量等级英文字
母由前往后,表示质量由低到高。
第三部分(必要时):脱氧方式表示符号,即沸腾钢(F)、镇静钢(Z)、特殊镇静钢(TZ)。镇静钢、
特殊镇静钢表示符号通常可以省略。
第四部分(必要时):产品用途、特性和工艺方法表示符号,见表 1.1.6。
【考点来源】第一章第一节一、金属材料
2.某不锈钢具有较高的韧性、较好的抗氧化性、良好的压力加工和焊接性能,不能采用热处理方
法强化,只能进行冷变形强化。该不锈钢是( )。
A.马氏体型不锈钢
B.奥氏体型不锈钢
C.铁素体型不锈钢
D.沉淀硬化型不锈钢
【答案】B
【解析】钢中主要合金元素为铬、镍、钛、铌、钒、氮和猛等。此钢具有较高的韧性、良好的耐 蚀性、高温强度和较好的抗氧化性,以及良好的压力加工和焊接性能。但是这类钢的屈服强度低,且
不能采用热处理方法强化,而只能进行冷变形强化。
【考点来源】第一章第一节一、金属材料
3.铸铁具有一定的韧性和较高的耐磨性,良好的铸造性能和导热性,主要用于气缸盖、气缸套、
钢锭模和液压阀等铸件。该铸铁是( )。
A.普通灰铸铁
B.球墨铸铁
C.蠕墨铸铁
D.沉淀硬化型不锈钢
【答案】C
【解析】蠕墨铸铁的强度接近于球墨铸铁,并具有一定的韧性和较高的耐磨性;同时又有灰铸铁 良好的铸造性能和导热性。蠕墨铸铁是在一定成分的铁水中加入适量的蠕化剂经处理而炼成的。蠕墨
铸铁主要用于生产汽缸盖、汽缸套、钢锭模和液压阀等铸件。
【考点来源】第一章第一节一、金属材料
4.在铜锌合金中加入某些元素,主要用于制造具有良好切削性及耐磨性的零件。该铜锌合金是
( )。
A.锰黄铜
B.铅黄铜
C.铝黄铜
D.硅黄铜
【答案】B
【解析】为了获得更高的强度、抗蚀性和良好的铸造性能,在铜锌合金中加入铝、硅、锰和镍等 元素,形成各种复杂黄铜,如铅黄铜、锰黄铜和铝黄铜等。铅黄铜主要用于要求良好切削性能及耐磨 性能的零件;锰黄铜常用于制造轴承等耐磨件;铝黄铜可制作耐蚀零件,还可用于制造大型蜗杆等重
要零件。
【考点来源】第一章第一节一、金属材料
5.某材料具有气孔率高、耐高温及保温性能好,密度小等特点,广泛应用于电力、冶金等行业中
各类热体表面及高温炉窑、钢炉、炉墙中层的保温绝热部位。该耐热保温材料是( )。
A.硅藻土
B.硅酸铝耐火纤维
C.微孔硅酸钙
D.矿渣棉
【答案】A
【解析】该材料是目前应用最多、最广的耐热保温材料。硅藻土耐火保温砖、板、管,具有气孔 率高,耐高温及保温性能好,密度小等特点。采用这种材料,可以减少热损失,降低燃料消耗,减薄
炉墙厚度,降低工程造价,缩短窑炉周转时间,提高生产效率。
硅藻土砖、板广泛用于电力、冶金、机械、化工、石油、金属冶炼电炉和硅酸盐等工业的各种热 体表面及各种高温窑炉、锅炉、炉墙中层的保温绝热部位。硅藻土管广泛用于各种气体、液体高温管
道及其他高温设备的保温绝热部位。
【考点来源】第一章第一节建设工程材料二、非金属材料
6.某非金属管材多用于承受各种强烈磨损的部位,抗压强度很高,且有耐强酸和强碱腐蚀的特性,
该非金属管材为( )。
A.混凝土管
B.陶瓷管
C.石黑管
D.铸石管
【答案】D
【解析】铸石是以辉绿岩、玄武岩、页岩等天然岩石为主要原料,经熔化、浇注、结晶、退火而 成的一种硅酸盐结晶材料。铸石具有极优良的耐磨性、耐化学腐蚀性、绝缘性及较高的抗压性能。其 耐磨性能比钢铁高十几倍至几十倍。在各类酸碱设备中的应用效果,高于不锈钢、橡胶、塑性材料及 其他有色金属十倍到几十倍;但脆性大、承受冲击荷载的能力低。因此,在要求耐蚀、耐磨或高温条 件下,当不受冲击震动时,铸石是钢铁(包括不锈钢)的理想代用材料,不但可节约金属材料、降低
成本,而且能有效地提高设备的使用寿命。
【考点来源】第一章第一节建设工程材料二、非金属材料
7.某漆是多异氰酸酯化合物和羟基化合物进行预聚反应生成的高分子合成材料,广泛用于石化及
冶金等行业的管道、容器及设备表面的防腐。该漆是( )。
A.酚醛树脂漆
B.聚氨酯漆
C.呋喃树脂漆
D.漆酚树脂漆
【答案】B
【解析】聚氨酯漆是多异氰酸酯化合物和端羟基化合物进行预聚反应而生成的高分子合成材料。 它广泛用于石油、化工、矿山、冶金等行业的管道、容器、设备以及混凝土构筑物表面等防腐领域。
聚氨酣漆具有耐盐、耐酸、耐各种稀释剂等优点,同时又具有施工方便、无毒、造价低等特点。
【考点来源】第一章第二节三、防腐材料
8.下列法兰,用于需要频繁拆卸的有色金属及不锈钢大口径的低压管道,正确的是( )。
A.平焊法兰
B.松套法兰
C.对焊法兰
D.螺纹法兰
【答案】B
【解析】松套法兰俗称活套法兰,分为焊环活套法兰,翻边活套法兰和对焊活套法兰,多用于铜、 铝等有色金属及不锈钢管道上。这种法兰连接的优点是法兰可以旋转,易于对中螺栓孔,在大口径管
道上易于安装,也适用于管道需要频繁拆卸以供清洗和检查的地方。
【考点来源】第一章第三节三、法兰
9.广泛用于冷、热水管道系统中,流体阻力小,关闭力较小,使用中不需要调节大小和不频繁启
闭的阀门是( )。
A.闸阀
B.截止阀
C.旋塞阀
D.球阀
【答案】A
【解析】闸阀又称闸门或闸板阀,它是利用闸板升降控制开闭的阀门,流体通过阀门时流向不变,
因此阻力小。它广泛用于冷、热水管道系统中。
闸阀与截止阀相比,在开启和关闭时省力,水流阻力较小,阀体比较短,当闸阀完全开启时,其 阀板不受流动介质的冲刷磨损。但由于闸板与阀座之间密封面易受磨损,其缺点是严密性较差;另外, 在不完全开启时,水流阻力较大。因此闸阀一般只作为截断装置,即用于完全开启或完全关闭的管路
中,而不宜用于需要调节大小和启闭频繁的管路上。
选用特点:流体阻力小,开启、关闭力较小,并且能从阀杆的升降高低看出阀的开度大小,主要
用在一些大口径管道上。
【考点来源】第一章第三节四、阀门
10.某绝缘导线适用交流 500V 及以下,或直流 1000V 以下中气设备及照明装置,且长期允许工作
温度不超过 65C。该导线是( )。
A.铜芯聚氯乙烯绝缘软线
B.铜芯橡皮绝缘线
C.铜芯橡皮绝缘玻璃丝编织电线
D.铜芯聚氯乙烯绝缘清洁软电线
【答案】B
【解析】导线芯按使用要求的软硬又可分为硬线、软线和特软线等结构类型。其绝缘型号、名称
和用途表示方法如表 1.4.2 所示。
【考点来源】第一章第四节一、电气材料
11.某种靠熔化切割绝大多数金属和非金属材料的方法,具有切割速度快,切割面光洁,热影响
区小的特点,该方法是( )。
A.氧-乙炔切割
B.氧-溶剂切割
C.碳弧切割
D.等离子弧切割
【答案】D
【解析】等离子切割机配合不同的工作气体可以切割各种气割难以切割的金属,尤其是对于有色 金属(不锈钢、碳钢、铝、铜、钛、镍)切割效果更佳;其主要优点是切割速度快(如在切割普通碳
素钢薄板时,速度可达氧切割法 5~6 倍),切割面光洁、热变形小,几乎没有热影响区。
【考点来源】第二章第一节一、切割
12.某电弧焊和焊接热影响区和变形较小,焊接质量较高,焊接成本低,可进行全位置焊接,焊
接表面成行较差航适用于低碳钢,低合金钢的电弧焊接是( )。
A.钨极惰性气体保护焊
B.熔化极气体保护焊
C.CO2 气体保护焊
D.等离子弧焊
【答案】C
【解析】CO2 气体保护焊的主要优点如下:
1.焊接生产效率高,其生产率是手工焊条电弧焊的 1~4 倍。
2.焊接热影响区和变形较小、焊接质量较高。
3.焊缝抗裂性能高,焊缝低氢且含氮量也较少。
4.焊接成本低,只有埋弧焊、焊条电弧焊的 40%~50%。
5.焊接时电弧为明弧焊,可见性好,操作简便,可进行全位置焊接。
不足之处:
1.焊接飞溅较大,焊缝表面成形较差。
2.仅适用于焊接低碳钢、低合金钢、低合金高强钢,不适用于焊接有色金属、不锈钢。
3.抗风能力差,给室外作业带来一定困难。
4.很难用交流电源进行焊接,焊接设备比较复杂。
【考点来源】第二章第一节二、焊接
13.关于焊接参数的选用原则,下列说法正确的是( )。
A.在不影响焊接质量的前提下,一般倾向于选择大直径的焊条
B.使用酸性焊条焊接时,为了预热待焊部位或降低熔池温度,采用短弧焊
C.选用合金钢焊条时,应选择大电流
D.使用碱性焊条或薄板的焊接,采用直流正接
【答案】A
【解析】焊条直径的选择主要取决于焊件厚度、接头形式、焊缝位置及焊接层次等因素。在不影
响焊接质量的前提下.为了提高劳动生产率,一般倾向于选择大直径的焊条。
在使用酸性焊条焊接时,为了预热待焊部位或降低熔池温度,有时将电弧稍微拉长进行焊接,即
所谓的长弧焊。故 B 选项错误。
含合金元素较多的合金钢焊条,一般电阻较大,热膨胀系数大,焊接过程中电流大,焊条易发红,
造成药皮过早脱落,影响焊接质量,而且合金元素烧损多,因此焊接电流相应减小。故 C 选项错误。
一般情况下,使用碱性焊条或薄板的焊接,采用直流反接;而酸性焊条,通常选用正接。故 D 选
项错误。
【考点来源】第二章第一节二、焊接
14.奥氏体不锈钢或镍基合金的焊接接头表面缺陷,宜采用的检测方法( )。
A.磁粉探伤
B.渗透探伤
C.超声波探伤
D.射线探伤
【答案】B
【解析】表面及近表面缺陷的检查。主要有渗透探伤和磁粉探伤两种,磁粉探伤只适用于检查非 合金钢和低合金钢等磁性材料的焊接接头,渗透探伤则更适合于检查奥氏体不锈钢、镍基合金等非磁
性材料的焊接接头。
【考点来源】第二章第一节三、焊接过程质量检验
15.经手工或动力工具除锈后,钢材表面无可见的油脂和污垢,且没有附着不牢的氧化皮、铁锈
和油漆涂层等附着物,底材显露部分的表面具有金属光泽。该除锈等级是( )。
A.St2 级
B.St3 级
C.Sa2 级
D.Sa3 级
【答案】B
【解析】St3 级:非常彻底的手工和动力工具除锈。钢材表面无可见的油脂和污垢,且没有附着 不牢的氧化皮、铁锈和油漆涂层等附着物。除锈应比 St2 级更为彻底,底材显露部分的表面应具有金
属光泽。
【考点来源】第二章第一节一、除锈和刷油
16.硫化是生胶与硫磺物理化学变化的过程,硫化橡胶具有的特点是( )。
A.弹性和硬度提高
B.耐磨性及耐腐性降低
C.软橡胶含硫量少与金属的黏结力比橡胶强
D.弹性提高而硬度降低
【答案】A
【解析】硫化是生胶与硫黄物理化学变化的过程。硫化后的橡胶具有良好的弹性、硬度、耐磨性
及耐腐蚀性能。软橡胶含硫量少,它与金属的黏结力比硬橡胶和半硬橡胶差。
【考点来源】第二章第二节二、衬里
17.某起重机通过起升机构的升降运动、小车运行机构和大车机构的水平运动在矩形三维空间内
完成对物料的搬运作业,该起重机是( )。
A.流动式起重机
B.缆索起重机
C.门式起重机
D.塔式起重机
【答案】C
【解析】桥架型起重机的最大特点是以桥形金属结构作为主要承载构件,取物装置悬挂在可以沿 主梁运行的起重小车上,通过起升机构的升降运动、小车运行机构和大车运行机构的水平运动,在矩
形二维空间内完成对物料的搬运作业。
起重机可分为桥架型起重机、臂架型起重机、缆索型起重机三大类。起重设备分类详见表 2.3.1。
【考点来源】第二章第三节一、吊装机械
18.用在其他不便或者不经济的情况下或者重量不大且高度、跨度较大的情况下的吊装方法是
( )。
A.塔式起重机吊装
B.缆索系统吊装
C.液压提升
D.梳杆系统吊装
【答案】B
【解析】缆索系统吊装用在其他吊装方法不便或不经济的场合,重量不大、跨度、高度较大的场
合。如桥梁建造、电视塔顶设备吊装。
【考点来源】第二章第三节二、吊装方法
19.某设备设计压力为6Mpa 设备原件材料实验温度下的许用应力与设计温度下的许用应力之比为
1.2,该设备的气压试验压力是( )。
A.7.2Mpa
B.9Mpa
C.8.28Mpa
D.7.5Mpa
【答案】C
【解析】气压试验是根据管道输送介质的要求,选用气体介质进行的压力试验。试验介质应采用 干燥洁净的空气、氮气或其他不易燃和无毒的气体。承受内压钢管及有色金属管的试验压力应为设计
压力的 1.15 倍,真空管道的试验压力应为 0.2MPa。
试验压力应按下式计算:
Ps=l.5P[ σ ] 1/[ σ ] 2
式中:Ps-试验压力(表压) (MPa);
P-设计压力(表压) (MPa);
[ σ ] 1-试验温度下,管材的许用应力(MPa);
[ σ ] 2-设计温度下,管材的许用应力(MPa)。
【考点来源】第二章第四节一、管道压力试验
20.不锈钢油系统管道宜采用的清洗处理方法是( )。
A.空气吹扫后再进行预膜处理
B.化学清洗后在进行钝化处理
C.蒸汽吹净后再进行油清洁
D.水冲洗后再进行油清洗
【答案】C
【解析】润滑、密封及控制油管道应在机械及管道酸洗合格后、系统试运转前进行油清洗。不锈
钢油系统管道宜采用蒸汽吹净后进行油清洗。
|
|
【考点来源】第二章第四节三、吹洗、脱脂、钝化和预膜
21.依据《通用安装工程工程量计量规范》 (GB50856-2013),下列关于项目编码补充的说法内容
正确的是( )。
A.应附有项目名称与项目特征、计量单位和工程内容
B.由 03 与 B 和三位阿拉伯数字组成
C.由十二位阿拉伯数字组成
D.应由当地造价理部门审批通过
【答案】B
【解析】工程建设中新材料、新技术、新工艺等不断涌现,《安装工程计最规范》附录所列的工 程量清单项目不可能包含所有内容。在编制工程量清单时,若出现《安装工程计量规范》附录中未包
括的清单项目时,编制人应作补充。在编制补充项目时有以下三个方面的规定:
(1)补充项目的编码由安装工程的代码 03 与 B 和三位阿拉伯数字组成,并应从 03B001 起顺序编
制,同一招标工程的项目不得重码。
(2)在工程量清单中应附补充项目的名称、项目特征、计量单位、工程量计算规则和工程内容。
(3)将编制的补充项目报省级或行业工程造价管理机构备案,省级或行业工程造价管理机构应汇
总报住房和城乡建设部标准定额研究所。
【考点来源】第三章第一节一、安装工程计量规范的组成
22.依据 GB50856-2013,措施项目分为单价项目和总价项目,下列措施项目属于单价项目的是( )。
A.二次搬运
B.冬雨季施工
C.夜间施工
D.超高施工增加
【答案】D
【解析】ABC 属于安全文明施工及其他项目措施等总价措施
【考点来源】第三章第三节一、措施项目清单编制要求
23.根据金属表面粗糙度来选用除锈方法适用采用钢丝刷、砂布喷砂的方法,除锈的金属表面粗糙
度 ra(Lm)是( )。
A.6.3-50
B.>50
C.1.6-3.2
D.0.2-0.8
【答案】B
【解析】要清除所涂的防锈剂和内部残留的铁屑、锈蚀及灰尘等,当设备及零、
部件表面有锈蚀时,应进行除锈处理,除锈方法可按表 4.1.1 选用。
表 4.1.1 金属表面的常用除锈方法
|
金属表面粗糙度 Ra( μm) |
常用除锈方法 |
|
>50 |
用砂轮、钢丝刷、刮具、砂布、喷砂或酸洗除锈 |
|
6.3-50 |
用非金属刮具、油石或度 150#的砂布沾机械油擦拭或进行酸洗除锈 |
|
1.6-3.2 |
用细油石或粒度为 150#~180#的砂布沾机械油擦拭或进行酸洗除锈 |
|
0.2-0.8 |
先用粒度为 180#或 240#的砂布沾机械油擦拭,然后用干净的绒布沾 机械油和细研磨膏的混合剂进行磨光 |
【考点来源】第四章第一节一、常用机械设备的分类和安装
24.机械设备可划分为通用设备和专用设备,下列设备属于通用机械设备的是( )。
A.铸造设备
B.建材设备
C.冶金设备
D.纺织设备
【答案】A
【解析】通用机械设备。指在工业生产中通用性强、用途较广的机械设备。如切削设备、锻压设 备、铸造设备、输送设备、风机、泵、压缩机等。这类设备一般可以按定型的系列标准由制造厂进行
批量生产。
专用机械设备。指专门用于某个领域生产的机械设备。如火力、水力发电设备、核电设备、矿业
设备、纺织设备、石油化工设备、冶金设备、建材设备等。
【考点来源】第四章第一节一、常用机械设备的分类和安装
25.据规范对斜垫铁的规定,下列说法正确的是( )。
A.承受主要负荷,且有震动时,可用斜垫铁
B.厚最上,薄中间,最薄最下面
C.垫铁组伸入设备长度应超过螺栓中心
D.垫铁不超出设备基础下边缘
【答案】C
【解析】依据《机械设备安装工程施工及验收通用规范》GB50231—2009,垫铁放置应符合以下要 求:每个地脚螺栓旁边至少应放置一组垫铁,应放在靠近地脚螺栓和底座主要受力部位下方。相邻两 组垫铁距离一般应保持 500~1000mm。每组垫铁内,斜垫铁放在最上面,单块斜垫铁下面应有平垫铁。 不承受主要负荷的垫铁组,只使用平垫铁和一块斜垫铁即可;承受主要负荷的垫铁组,应使用成对斜 垫铁,找平后用点焊焊牢;承受主要负荷且在设备运行时产生较强连续振动时,垫铁组不能采用斜垫 铁,只能采用平垫铁。每组垫铁总数一般不得超过 5 块,并将各垫铁焊牢。在垫铁组中,厚垫铁放在 下面,薄垫铁放在上面,最薄的安放在中间,且不宜小于 2mm,以免发生翘曲变形。同一组垫铁几何尺
寸要相同。设备调平后,垫铁端面应露出设备底面外缘,平垫铁宜露出 10~30mm,斜垫铁宜露出 10~50mm。
垫铁组伸入设备底座底面的长度应超过设备地脚螺栓的中心。
【考点来源】第四章第一节一、常用机械设备的分类和安装
26.与基础浇灌在一起,底部做成开叉形、环形、钩形等形状,适用于没有强烈震动和冲击的设
备的地脚螺栓为( )。
A.固定地脚螺栓
B.活动地脚螺栓
C.胀锚地脚螺栓
D.粘接地脚螺栓
【答案】A
【解析】固定地脚螺栓:又称短地脚螺栓,与基础浇灌在一起,底部做成开叉形、环形、钩形等 形状,如直钩螺栓、弯钩螺栓、弯折螺栓、U 形螺栓、爪式螺栓、锚板螺栓等,以防止地脚螺栓旋转
和拔出。适用于没有强烈震动和冲击的设备。
【考点来源】第四章第一节一、常用机械设备的分类和安装
27.用于矿山、工厂和城市输送常温清水和类似的液体,一般流量为 5~720m3/h,扬程为
100~650mH20.该泵是( )。
A.中开式多级离心泵
B. 自吸离心泵
C.离心式井泵
D.分段式多级离心泵
【答案】D
【解析】深井泵。用于深井中抽水。深井的井径一般为 100~500mm,泵的流量为 8~900m3/h,扬程
10~150mH20 左右。深井泵多属于立式单吸分段式多级离心泵。
【考点来源】第四章第一节三、泵
28.锅炉按结构可分为火管锅炉和水管锅炉。下列说法正确的是( )。
A.火管锅炉比水管锅炉的热效率高
B.水管锅炉金属耗量大
C.水管锅炉一般为小容量、低参数锅炉
D.水管锅炉的安全性高,但对水质和维护运行的要求高
【答案】D
【解析】火管锅炉是工业上早期应用的一种锅炉。火焰和高温烟气加热炉胆、火管、烟管,把热 量传递给水。火管锅炉一般为小容量、低参数锅炉,热效率低,结构简单,水质要求低,运行、维修
方便。
水管锅炉是利用火焰和烟气加热水冷壁、对流管束、过热器、省煤器等,把热量传递给工质。水
管锅炉比火管锅炉的热效率明显提高,金属耗量大为降低。由于将锅壳炉胆受热转变为管系受热,锅
炉的安全性能也显著提高,但对水质和运行维护的要求也较高。
【考点来源】第四章第二节二、工业锅炉本体安装
29.烘炉烟气温升应在过热器后或相当位置进行测定,下列关于锅炉温升正确的是( )。
A.砖砌轻型炉墙温升不应大于 80℃/d,后期烟温不应大于 160℃。
B.砖砌轻型炉墙温升不应大于 50℃/d,后期烟温不应大于 220℃。
C.耐火浇注料炉墙升温不应大于 20℃/d,后期烟温不应大于 160℃。
D.耐火浇注料炉墙在最高温度范围内持续时间不少于 48h
【答案】A
【解析】烘炉烟气温升应在过热器后或相当位置进行测定;其温升应符合下列要求:
1)重型炉墙第一天温升不宜大于 50℃,以后温升不宜大于 20℃/d,后期烟温不应大于 220℃ ;
2)砖砌轻型炉墙温升不应大于 80℃/d,后期烟温不应大于 160℃ ;
3)耐火浇注料炉墙温升不应大于 l0℃/h,后期烟温不应大于 160℃,在最高温度范围内的持续时间
不应少于 24h。
【考点来源】第四章第二节二、工业锅炉本体安装
30.锅炉按照出口工质压力可分为,低压锅炉、中压锅炉、高压锅炉。下列属于中压锅炉的为( )。
A.小于 1.275MPa
B.小于 3.825MPa
D.16.67MPa
C.9.81MPa
【答案】B
【解析】锅炉按其出口工质压力可分为:
1)低压锅炉压力小于 1.275MPa(13at);
2)中压锅炉压力小于 3.825MPa(39at);
3)高压锅炉压力为 9.81MPa(lOOat);
4)超高压锅炉压力为 13.73MPa(l40at);
5)亚临界压力锅炉-压力为 16.67MPa(l7Oat);
6)超临界压力锅炉-压力大于 22.13MPa(225.66at)。
【考点来源】第四章第二节一、锅炉概述
31.铸铁省煤器安装前,需进行水压试验,压力为( )。
A.设计压力的 1.5 倍
B.设计压力的 1.25 倍
C.设计压力+0.4MP
D.设计压力+0.2MP
【答案】A
【解析】参考表 4.2.6 锅炉部件水压试验的试验压力
【考点来源】第四章第二节二、工业锅炉本体安装
32.依据《建筑设计防火规范》GB50016-2014(2018 年版),生产的火灾危险性分类根据生产中使用
或产生的物质性质及其数量等因素进行确定,分为甲、乙、丙、丁、戊等五类,属于甲类的是( )。
A.闪点不小于 28℃,但小于 60℃的液体
B.爆炸下限不小于 10%的气体
C.闪点不小于 60℃的液体
D.受击、摩擦或与氧化剂、有机物接触时能引起燃烧或爆炸的物质;
【答案】D
【解析】见表 4.3.1。
【考点来源】第四章第三节一、火灾的分类
33.下列关于点型探测器安装要求的说法正确的是( )。
A.探测器周围 0.5m 内不应有遮挡物
B.感温探测器的安装间距不应超过 5m
C.感烟探测器的安装间距不应超过 10m
D.探测区域内的每个房间至少设置 2 个探测器
【答案】A
【解析】感温探测器的安装间距不应超过 10m;感烟探测器的安装间距不应超过 15m;探测区域
内的每个房间至少应设置一个探测器。
【考点来源】第四章第三节七、火灾自动报警系统
34.自动喷水灭火系统官网中的主管直径 DN100,采用支管接头(机械三通)时,支管的最大允许
管径是( )。
A.DN80
B.DN65
C.DN40
D.DN32
【答案】B
【解析】参照表 4.3.3 采用支管接头时支管的最大允许管径/mm
|
主管直径 DN |
支管直径 DN |
|
|
机械三通 |
机械四通 |
|
|
50 |
25 |
- |
|
65 |
40 |
32 |
|
80 |
40 |
40 |
|
100 |
65 |
50 |
|
125 |
80 |
65 |
|
150 |
100 |
80 |
|
200 |
125 |
100 |
|
250 |
150 |
100 |
|
300 |
200 |
100 |
【考点来源】第四章第三节二、消防给水系统
35 以下关于消防水泵接合器的设置正确的是( )。
A.民用住宅或公共建筑均应设置
B.超过两层的地下或半地下建筑(室)应设置
C.设有消防水给水的住宅不用设置
D.距离室外消火栓或消防水池的距离为 10-15m
【答案】B
【解析】消防水泵结合器的设置要求。高层民用建筑、设有消防给水的住宅、超过五层的其他多 层民用建筑、超过两层或建筑面积大于 10000 ㎡的地下或半地下建筑(室)、室内消火栓设计流量大 于 lOL/s 平战结合人防工程、高层工业建筑和超过四层的多层工业建筑、城市交通隧道,其室内消火
栓给水系统应设水泵结合器。
自动喷水灭火系统、水喷雾灭火系统、泡沫灭火系统和固定消防炮灭火系统等系统均应设置消防
水泵结合器。
【考点来源】第四章第三节二、消防给水系统
36.具有“小太阳 ”美称,适用于广场、公园、大型建筑工地、机场等地方大面积照明的电光源
是( )。
A.氙灯
B.低压钠灯
C.光纤照明
D.高压钠灯
【答案】A
【解析】氙灯是采用高压氙气放电产生很强白光的光源,和太阳光相似,故显色 性很好,发光效 率高,功率大,有“小太阳 ”的美称,它适于广场、公园、体育场、大型建筑工地、露天煤矿、机场
等地方的大面积照明。
【考点来源】第四章第四节一、常用电光源和安装
37.关于插座安装说法正确的是( )。
A.相同电压等级的插座安装在同一场所时,应有明显的区别,插座不得互换
B.同一场所的三相插座,其接线的相序应一致
C.对于单相三孔插座,面对插座的右孔与中性导体(N)连接
D.单相三孔,三相四孔插座的接地保护导体(PE)应接在下孔
【答案】B
【解析】插座接线应符合下列规定:
1)对于单相两孔插座,面对插座的右孔或上孔应与相线连接,左孔或下孔应与中性导体(N)连接;
对于单相三孔插座,面对插座的右孔应与相线连接,左孔应与中性导体(N)连接。
2)单相三孔、三相四孔及三相五孔插座的保护接地导体(PE)应接在上孔;插座的保护接地导体端
子不得与中性导体端子连接;同一场所的三相插座,其接线的相序应一致。
3)保护接地导体(PE)在插座之间不得串联连接。
4)相线与中性导体(N)不应利用插座本体的接线端子转接供电。
【考点来源】第四章第四节一、常用电光源和安装
38.广泛用于电力的开断和控制电路,利用辅助接点来执行控制指令,配合继电器可以实现定时
操作,联锁控制,各定量控制和失压及负压保护的是( )
A.交流接触器
B.磁力启动器
C.电压继电器
D. 自动开关
【答案】A
【解析】接触器是一种自动化的控制电器。按控制电流性质不同,接触器分为交流接触器和直流 接触器。接触器主要用于频繁接通、分断交、直流电路,控制容量大,可远距离操作,配合继电器可
以实现定时操作,连锁控制、各种定量控制和失压及欠压保护,广泛应用于自动控制电路。其主要控
|
|
制对象是电动机,也可用于控制其他电力负载,如电加热器、照明、电焊机、电容器组等。
【考点来源】第四章第四节三、常用低压电气设备
39.适用于潮湿,有机械外力、有轻微腐蚀气体场所的明、暗配的电气导管是( )。
A.焊接钢管
B.硬质聚氯乙烯管
C.可挠金属软管
D.电线管
【答案】A
【解析】焊接钢管:分镀锌和不镀锌两种,管壁较厚,管径以公称直径计算,适用于潮湿、有机
械外力、有轻微腐蚀气体场所的明、暗配。
【考点来源】第四章第一节四、配管配线工程
40.依据《建筑防火通用规范》(GB55037-2022),建筑面积大于 100 ㎡的地下或半地下公共活动
场所内设置的照明种类是( )。
A.备用照明
B.警卫照明
C.疏散照明
D.局部照明
【答案】C
【解析】除筒仓、散装粮食仓库和火灾发展缓慢的场所外,厂房、丙类仓库、民用建筑、平时使
用的人民防空工程等建筑中的下列部位应设置疏散照明:
1)安全出口、疏散楼梯(间)、疏散楼梯间的前室或合用前室、避难走道及其前室、避难层、避
难间、消防专用通道、兼作人员疏散的天桥和连廊。
2)观众厅、展览厅、多功能厅及其疏散口。
3)建筑面积大于 200 ㎡的营业厅、餐厅、演播室、售票厅、候车(机、船)厅等人员密集的场所
及其疏散口。
4)建筑面积大于 100 ㎡的地下或半地下公共活动场所。
5)地铁工程中的车站公共区, 自动扶梯、自动人行道,楼梯,连接通道或换乘通道,车辆基地,
地下区间内的纵向疏散平台。
6)城市交通隧道两侧,人行横通道或人行疏散通道。
7)城市综合管廊的人行道及人员出入口。
8)城市地下人行通道。
【考点来源】第四章第四节一、常用电光源和安装
【考点来源】第六章第二节二、自动控制系统设备
二、多项选择题(共 20 题,每题 1.5 分。每题的备选项中,有 2 个或 2 个以上符合题意,至少
有 1 个错项。错选,本题不得分;少选,所选的每个选项得 0.5 分)
41.钢材里面除了铁为主要元素以外,还有很多碳,硅,硫,磷等微量元素,下列对微量元素说
法正确的是( )。
A.含碳量低的强度低
B.硅使钢材的强度韧性下降
C.磷产生冷脆性
D.硫产生热脆性
【答案】ACD
【解析】钢中碳的含量对钢的性质有决定性影响,含碳量低的钢材强度较低,但塑性大,延伸率 和冲击韧性高,质地较软,易于冷加工、切削和焊接;含碳量高的钢材强度高(当含碳量超过 1.00% 时,钢材强度开始下降)、塑性小、硬度大、脆性大且不易加工。硫、磷为钢材中有害元素,含量较 多就会严重影响钢材的塑性和韧性,磷使钢材显著产生冷脆性,硫则使钢材产生热脆性。硅、锰等为
有益元素,它们能使钢材强度、硬度提高,而塑性、韧性不显著降低。
【考点来源】第一章第一节一、金属材料
42.聚丙烯是由丙烯聚合而得的结晶型热塑性塑料,主要用于制作受热的电气绝缘零件、防腐包
装材料以及耐腐蚀的(浓盐酸和浓硫酸除外)化工设备。下列说法正确的是( )。
A.力学性能优良
B.质轻、不吸水
C.化学性能稳定和耐热性良好
D.耐光性能好,不易老化
【答案】ABC
【解析】聚丙烯是由丙烯聚合而得的结晶型热塑性塑料,其刚性、强度、硬度和弹性等机械性能 均优于聚乙烯。聚丙烯具有质轻、不吸水,介电性、化学稳定性和耐热性良好(可在 l00℃以上使用。 若无外力作用,温度达到 150℃时不会发生变形),力学性能优良等特点,但是耐光性能差,易老化,
低温韧性和染色 性能不好。
【考点来源】第一章第一节二、非金属材料
43.关于碱性焊条中药皮成分的作用下列说法正确的有( )。
A.药皮中大理石的作用是产生 C02保护气体
B.药皮中铁合金可作为脱氧剂
C.药皮中莹石的主要作用是稳定电流
D.药皮中含碳酸钾时可选用交流电流
【答案】ABD
【解析】碱性焊条。其熔渣的主要成分是碱性氧化物(如大理石、萤石等),并含有较多的铁合
金作为脱氧剂和合金剂,焊接时大理石分解产生的二氧化碳气体作为保护气体。由于焊条的脱氧性能
好,合金元素烧损少,焊缝金属合金化效果较好。但由于电弧中含氧量低,如遇焊件或焊条存在铁锈 和水分时,容易出现氢气孔。在药皮中加入一定批的萤石,在焊接过程中与氢化合生成娠化氢,具有 去氢作用。但是萤石不利于电弧的稳定,必须采用直流反极性进行焊接。若在药皮中加入稳定电弧的
组成物碳酸钾(K2CO3)等,便可使用交流电源。
【考点来源】第一章第二节二、焊接材料
44.球形补偿器主要依靠球体的角位移来吸收或补偿管道一个或多个方向上横向位移。下列说法
正确的是( )。
A.单台使用具有补偿能力
B.流体阻力和变形应力小
C.对固定支座的作用力小
D.可做管道万向接头使用
【答案】BCD
【解析】球形补偿器主要依靠球体的角位移来吸收或补偿管道一个或多个方向上横向位移,该补
偿器应成对使用,单台使用没有补偿能力,但它可作管道万向接头使用。
球形补偿器具有补偿能力大,流体阻力和变形应力小,且对固定支座的作用力小等特点。球形补 偿器用于热力管道中.补偿热膨胀,其补偿能力为一般补偿器的 5~10 倍;用于冶金设备(如高炉、转 炉、电炉、加热炉等)的汽化冷却系统中,可作万向接头用;用于建筑物的各种管道中.可防止因地
基产生不均匀下沉或震动等意外原因对管道产生的破坏。
【考点来源】第一章第四节一、电气材料
45.光在光纤传输模式分为单模光纤和多模光纤,与多模光纤相比,单模光纤的特点有( )。
A.可与发光极管配合使用
B.光纤与光源及光纤间接续容易
C.模间色散小,传输频带宽
D.保密性好,适用远程通信
【答案】CD
【解析】由于芯线特别细(约为 10μm),只能传一种模式的光.故称为单模光纤。单模光纤的优 点是其模间色散很小,传输频带宽,适用于远程通信,每千米带宽可达 10GHz。缺点是芯线细,耦合 光能量较小,光纤与光源以及光纤与光纤之间的接口比多模光纤难;单模光纤只能与激光二极管(LD) 光源配合使用,而不能与发散角度较大、光谱较宽的发光二极管(LED)配合使用。所以单模光纤的传
输设备较贵。
【考点来源】第一章第四节二、有线通信材料及器材
46.埋弧焊是在一层颗粒状的可熔化焊剂覆盖下燃烧进行焊接的方法。埋弧焊的优点包括( )。
A.熔深大,热效率高
B.过程操作方便,没有或很少有熔渣,煤后基体上不需要消渣
C.在有风的环境下,保护效果胜过其他焊接方法
D.焊接速度高
【答案】ACD
【解析】埋弧焊的主要优点:
1.热效率较高,熔深大,工件的坡口可较小(一般不开坡口单面一次熔深可达 20mm),减少了填
充金属量。
2.焊接速度高,焊接厚度为 8~10mm 的钢板时,单丝埋弧焊速度可达 50~80cm/min。
3.焊接质量好,焊剂的存在不仅能隔开熔化金属与空气的接触,而且使熔池金属较慢地凝固,减
少了焊缝中产生气孔、裂纹等缺陷的可能性。
4.在有风的环境中焊接时,埋弧焊的保护效果胜过其他焊接方法。
【考点来源】第二章第一节二、焊接
47.下列关于焊后采用完全退火进行热处理的目的或者用途的用( )。
A.细化组织,降低硬度
B.改善加工性能
C.增加内应力
D.适用于中碳钢和中碳合金钢的铸件、焊件
【答案】ABD
【解析】完全退火是将钢件加热到临界点 AC3(对亚共析钢而言,是指珠光体全部转变为奥氏体、 过剩相铁素体也完全消失的温度)以上适当温度,在炉内保温缓慢冷却的工艺方法。其目的是细化组 织、降低硬度、改善加工性能、去除内应力。完全退火适用于中碳钢和中碳合金钢的铸件、焊件、轧
制件等。
【考点来源】第二章第一节四、焊接热处理
48.下列选项属于电泳涂装法主要特点有( )。
A.溶剂用量大,对大气有污染
B.涂装效率高,涂料损失小
C.涂膜厚度欠均匀,涂装质量一般
D.设备复杂,投资费用高
【答案】BD
【解析】电泳涂装法的主要特点有:
1)采用水溶性涂料,可节省有机溶剂,降低了大气污染和环境危害,安全卫生,同时避免了火灾
隐患;
2)涂装效率高,涂料损失小,涂料的利用率可达 90%~95%;
3)涂膜厚度均匀,附着力强,涂装质最好,工件各个部位如内层、凹陷、焊缝等处都能获得均匀、
平滑的漆膜,解决了其他涂装方法对复杂形状工件的涂装难题;
4)生产效率高,施工可实现自动化连续生产,大幅提高了劳动效率;
5)设备复杂,投资费用高,耗电量大,施工条件严格,并需进行废水处理。
【考点来源】第二章第二节一、除锈和刷油
49.空气水吹扫正确的是( )。
A.吹扫的压力不得大于管道的设计压力
B.空气吹扫流速不宜小于 10m/s
C.DN<600mm 的气体管道宜采用压缩空气吹扫
D.空气爆破吹扫时,气体压力应为设计压力
【答案】AC
【解析】空气吹扫宜利用工厂生产装置的大型空压机或大型储气罐进行间断性吹扫。吹扫压力不
得大于系统容器和管道的设计压力,流速不宜小于 20m/s。故 A 正确,B 错误。
DN<600mm 的气体管道,宜采用压缩空气吹扫。故 C 正确
当吹扫的系统容积大、管线长、口径大,并不宜用水冲洗时,可采取“空气爆破法 ”进行吹扫。
爆破吹扫时,向系统充注的气体压力不得超过 0.5MPa,并应采取相应的安全措施。故 D 错误
【考点来源】第二章第四节三、吹洗、脱脂、钝化和预膜
50.根据计量规范正确的是( )。
A.以“t ”为计量单位时,计算结果取三位
B.附录 B 的为电气设备安装工程
C.厂区的路灯不能套市政定额
D.清单编码为 12 位的阿拉伯数字
【答案】ACD
【解析】以“t ”为单位,应保留小数点后三位数字,第四位小数四舍五入。故 A 正确。
工程量清单的项目编码应采用前十二位阿拉伯数字表示,一至九位应按附录的规定设置,十至十 二位应根据拟建工程的工程量清单项目名称和项目特征设置,同一招标工程的项目编码不得有重码。
故 D 正确。
《安装工程计量规范》中电气设备安装工程与市政工程路灯工程的界定:厂区、住宅小区的道路 路灯安装工程、庭院艺术喷泉等电气设备安装工程按通用安装工程 ”电气设备安装工程 ”相应项目执 行;涉及市政道路、市政庭院等电气安装工程的项目,按市政工程中“路灯工程 ”的相应项目执行。
故 C 正确。
【考点来源】第三章第一节二、安装工程专业分类和计量说明
51.根据《通用安装工程计量规范》 (GB50856-2013),下列措施项目属于安装工程专业措施项目
的是( )。
A.平台铺设、拆除
B.工程系统检测、检验
C.在有害身体健康环境中施工增加
D.夜间施工增加
【答案】ABC
【解析】《安装工程计量规范》附录 N 提供了安装专业工程可列的措施项目,见表 3.3.1。
【考点来源】第三章第三节二、措施项目清单内容
52.工程量清单计价中项目特征是确定综合单价的重要因素,下面对项目特征描述的正确的是
( )。
A.项目特征对计量的正确与否影响最大
B.材质可不描述
C.已标注标准施工图集的可不详细描述
D.需要通过施工措施解决的要描述
【答案】AC
【解析】必须描述的内容:涉及计量正确与否的内容必须描述,涉及确定综合单价的内容必须描 述,涉及规格型号要求的内容必须描述,涉及材质要求的内容必须描述,涉及安装方式的内容必须描
述。
可不详细描述的内容:应由投标人根据施工方案确定,应由投标人根据项目所在地、施工现场和 施丁要求确定及应由施工措施解决的内容可以不描述;对标准图集标注已经很明确的,可不再详细描 述。如采用标准图集或施工图纸能够全部或部分满足项目特征描述要求的,项目特征描述可直接采用
详见 XX 图集或 XX 图号的方式。
【考点来源】第三章第二节二、分部分项工程量清单编制内容
53.下列关于风机试运转前的要求说法正确的有( )。
A.风机润滑油系统中冷却水的压力必须高于润滑油
B.润滑油的名称、规格、主要性能、加入的数量要求应符合设备设计文件的规定
C.电动机或汽轮机,燃汽轮机的转向应与风机的转向相符
D.盘动风机转子,应无卡住或摩擦现象
【答案】BCD
【解析】风机试运转前,应该符合以下要求:
1.润滑油的名称、型号、主要性能和加注的数最应符合设备技术文件的规定;
2.鼓风机和压缩机的循环供油系统的连锁装置、防飞动装置、轴位移警报装置、密封系统的连锁
装置、水路系统调节装置、阀件和仪表等均应灵敏可靠,并符合设备技术文件的规定;
3.电动机或汽轮机、燃气轮机的转向应与风机的转向相符;
4.盘动风机转子时,应无卡住和摩擦现象;
5.阀件和附属装置应处千风机运转时负荷最小的位置;
6.机组中各单元设备均应按设备技术文件的规定进行单机试运转。
【考点来源】第四章第一节四、风机和压缩机
54.机械设备常用润滑有润滑油和润滑脂,与润滑油相比,润滑脂优点( )。
A.散热性好航内摩擦阻力大
B.适合潮湿与多尘的环境
C.有良好的承载能力和阻尼减震性能
D.可简化设备的维护
【答案】BCD
【解析】与润滑油相比,润滑脂有以下优点:
1)与可比黏度的润滑油相比,润滑脂具有更高的承载能力和更好的阻尼减震能力。
2)在缺油润滑状态下,特别是在高温和长周期运行中.润滑脂有更好的特性。
3)与可比黏度的润滑油相比.润滑脂的基础油爬行倾向小。
4)润滑脂能形成具有一定密封作用的脂厮.适合在潮湿和多尘环境中使用。
5)润滑脂能牢固地黏附在润滑表面上,在倾斜甚至垂直表面上不流失。
6)润滑脂可简化设备的设计与维护。
7)润滑脂黏附性好,不易流失,停机后再启动仍可保持满意的润滑状态。
8)通常只需将少屈润滑脂涂千润滑表面,可大大节约油品的需求量。
【考点来源】第四章第一节二、固体输送设备和电梯
55.依据《通用安装工程工程量计算规范》(GB50856-2013),下列设备属于机械设备安装工程计
量主要内容的有( )。
A.电梯安装
B.油罐设备
C.起重机轨道
D.工业炉安装
【答案】ACD
【解析】机械设备安装工程共设 13 个分部、123 个分项工程。包括切削设备安装,锻压设备安装, 铸造设备安装.起重设备安装,轨道安装,输送设备安装,电梯安装,风机安装,泵安装,压缩机安
装,工业炉安装,煤气发生设备安装,其他机械安装。
【考点来源】第四章第一节六、机械设备安装工程计量
56.空气预热器是一种热交换器,下列关于锅炉空气预热器的作用说法正确的是( )。
A.节省燃料,提高锅炉热效率
B.改善强化燃烧
c.强化传热
D.减少锅炉热损失,降低排烟温度,提高锅炉热效率
【答案】BCD
【解析】空气预热器的主要作用有:
(1)改善并强化燃烧。经过预热器加热的空气进入炉内,加速了燃料的干燥、着火和燃烧过程.保
证了锅炉内的稳定燃烧,提高了燃烧效率。
(2)强化传热。由于炉内燃烧得到了改善和强化,加上进入炉内的热风温度提高,炉内平均温度
也有提高,从而可强化炉内辐射传热。
(3)减少锅炉热损失,降低排烟温度,提高锅炉热效率。
【考点来源】第四章第二节二、工业锅炉本体安装
57.依据《通用安装工程工程量计算规范》(GB50856-2037),下列系统属于消防工程量主要内容
的有( )。
A.水灭火系统
B.泡沫灭火系统
C.供电电源系统
D.电气系统调试
【答案】AB
【解析】消防工程量的主要内容包括水灭火系统、气体灭火系统、泡沫灭火系统、火灾自动报警
系统、消防系统调试。
【考点来源】第四章第三节八、消防工程计量
58.自动喷水灭火系统分为闭式系统和开式系统两大类,下列自动喷水系统属于闭式系统的有
( )
A.预作用自动喷水灭火系统
B.雨淋系统
C.水幕系统
D.重复启闭预作用系统
【答案】AD
【解析】 自动喷水灭火系统的分类如图 4.3.1 所示。
【考点来源】第四章第三节二、消防给水系统
59.电气导管敷设时,下列关于在管路中间加装接线盒或拉线盒正确的是( )。
A.导线长度每大于 30 米,有 1 个弯曲
B.导线长度每大于 35 米,无弯曲
C.导线长度每大于 20 米,有 2 个弯曲
D.导线长度每大于 10 米,有 3 个弯曲
【答案】ACD
【解析】当导管敷设遇下列情况时,中间宜增设接线盒或拉线盒,且盒子的位置应便于穿线。
l)导管长度每大于 40m,无弯曲。
2)导管长度每大于 30m,有 1 个弯曲。
3)导管长度每大于 20m,有 2 个弯曲。
4)导管长度每大于 10m,有 3 个弯曲。
【考点来源】第四章第四节四、配管配线工程
60.JDG(KBG)钢导管提目前常用新型电气导管,关于 JDG 管安装特点正确的是( )。
A.导管连接处无需做跨接线
B.导管操作弯曲简易
C.导管无需刷油
D.导管的连接采用专用套管丝扣连接
【答案】ABC
【解析】套接紧定式 JDG(扣压式 KBG)钢导管:电气线路新型保护用导管,连接套管 及其金属附件采用专用接头螺栓紧定(接头扣斥紧定)连接技术组成的电线管路,该管最
大特点是:连接、弯曲操作简易,不用套丝、无须做跨接线、无须刷油,效率较高。
KBG 管的管壁稍薄一些。
【考点来源】第四章第四节四、配管配线工程
选做部分
三、不定项选择题。共 40 题,分为两个专业组,考生可在两个专业组的 40 个试题中任选 20 题 做答。按所答的前 20 题计分,每题 1.5 分。试题由单送和多选组成。错选、本题不得分:少选,所
选的每个选项得 0.5 分。
(61-80 题)管道和设备工程
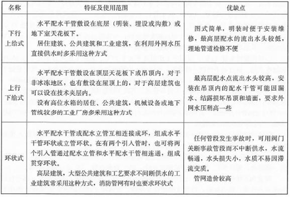
61.用于高层建筑,大型公共建筑和工艺要求不间断供水的工业建筑中,在任何管段发生事故时,
都可用阀门关断事故管段而的供水方式有( )
A.上行下给式
B.下行上给式
C.环状式
D.直接供水
【答案】C
【解析】给水管网的布置方式。给水系统按给水管网的敷设方式不同,可以布置成下行上
给式、上行下给式和环状供水式三种管网方式,其主要优缺点见表 5.1.2。
【考点来源】第五章第一节一、给排水工程
62.适用于高层建筑的高温水供暖系统,水质 PH=12,水压 0.9Mpa 的散热器有( )。
A.钢制散热器
B.铸铁散热器
C.铜质散热器
D.铝制散热器
【答案】A
【解析】当选用钢制、铝制、铜制散热器时,为降低内腐蚀,应对水质提出要求,一般钢
制 pH=l0~12;铝制 pH=5~8.5;铜制 pH=7.5~10 为适用值。
【考点来源】第五章第一节二、采暖工程
63.运行费用较高,水压变化幅度大,且不宜设置高位水箱的高层建筑的供水方式为( )。
A.单设水箱供水
B.水泵、水箱联合供水
C.气压水箱供水
D.减压阀供水
【答案】C
【解析】。室内给水系统供水方式的特点、优点、缺点和适用范围见表 5.1.1(局部图)
【考点来源】第五章第一节一、给排水工程
64.下列关于燃气调压装置设置的说法正确的有( )。
A.设置在地上单独的调压箱(悬挂式)内时,工业用户燃气进口压力不应大于 0.8MPa B.设置在地上单独的调压箱(悬挂式)内时,商业用户燃气进口压力不应大于 0.4MPa C.设置在地上单独的调压柜(落地式)内时,商业用户燃气进口压力不应大于 0.4MPa
D.设置在地上单独的调压柜(落地式)内时,工业用户燃气进口压力不应大 0.8MPa
【答案】AB
【解析】调压装置的设置应符合下列要求:
(1)自然条件和周围环境许可时,宜设置在露天,但应设置围墙、护栏或车挡。
(2)设置在地上单独的调压箱(悬挂式)内时,居民和商业用户燃气进口压力不应大于 0.4MPa,
工业用户(包括锅炉房)燃气进口压力不应大于 0.8MPa。
(3)设置在地上单独的调压柜(落地式)内时,居民、商业用户和工业用户(包括锅炉房)燃气
进口压力不宜大于 1.6MPa。
【考点来源】第五章第一节三、燃气工程
65.下列符合直线管段检查井最大间距 30m 要求的管道有( )。
A.管径为 250mm 的污水管道
B.管径为 400mm 的污水管道
C.管径为 250mm 的雨水管道
D.管径为 400mm 的雨水管道
【答案】AC
【解析】参照表 5.1.4 直线管段检查井最大距离
|
管径/mm |
最大间距/m |
|
|
污水管道 |
雨水管和合流管道 |
|
|
150 |
20 |
- |
|
~ 200 300 |
30 |
30 |
|
400 |
30 |
40 |
|
≥500 |
|
50 |
【考点来源】第五章第一节一、给排水工程
66.下列关于室内给水管安装正确的是( )。
A.引入管应有不小于 3‰的坡度,且坡向室外管网
B.给水横干管宜设置 2%。5%。坡度,且坡向泄水装置
C.在排水管下敷设时害设置套管且不小于给水管管径的两倍
D.与排水管平行敷设时,净距不小于 0.5 米
【答案】ABD
【解析】引入管应有不小于 3%的坡度,坡向室外给水管网。
给水横干管宜敷设在地下室、技术层、吊顶内,宜设 2%。~5%的坡度,坡向泄水装置。
室内给水与排水管道平行敷设时,两管间的最小水平净距不得小于 0.5m;
若给水管必须铺在排水管的下面时,给水管应加设套管,其长度不得小于排水管径的 3 倍。
【考点来源】第五章第一节一、给排水工程
67.有害气体净化方法中,燃烧法用于有机溶剂蒸气和碳氢化合物净化,下列关于燃烧法说法正
确的是( )。
A.催化燃烧法温度在 600-800 度
B.热力燃烧法温度在 600-800 度
C.净化沥青烟、炼油厂尾气应采用催化燃烧法
D.轻工行业产生的苯、醇、醋、酪、醋、*、烷和酚类等有机蒸气用直接燃烧法
【答案】B
【解析】燃烧法广泛应用于有机溶剂蒸气和碳氢化合物的净化处理,也可用于除臭。燃烧法主要 有两种:热力燃烧和催化燃烧。热力燃烧是在明火下的火焰燃烧,反应温度一般在 600~800 °C。催化 燃烧是在催化剂作用下,使化合物在较低的温度下氧化分解,反应温度一般在 200~400 °C,反应过程 不产生明火,能耗较低,但催化剂的价格较贵。燃烧法适用于有害气体中含有可燃成分的条件,其中 直接燃烧法是在一般方法难以处理,且危害性极大,必须采取燃烧处理时采用,如净化沥青烟、炼油 厂尾气等。催化燃烧法主要用于净化机电、轻工行业产生的苯、醇、醋、酪、醋、*、烷和酚类等有
机蒸气。
【考点来源】第五章第二节一、通风工程
68.某空气过滤器,滤芯采用超细玻璃纤维滤纸,可以去除 0.5mpm 以上的灰尘粒子,且可作为,10
级或更高级别净化空调系统的末端。该过滤器是( )。
A.中效过滤器
B.高效过滤器
C.业高效过滤器
D.超低透过率过滤器
【答案】D
【解析】高效过滤器(HEPA)是净化空调系统的终端过滤设备和净化设备的核心。而超低透过率过
滤器(ULPA)是 0.l μm,10 级或更高级别净化空调系统的末端过滤器。HEPA 和 ULPA 的滤材都是超细玻
璃纤维滤纸,边框有木质、锁锌钢板、不锈钢板、铝合金型材等材料制造,有无分隔板和有分隔板之
分。
【考点来源】第五章第二节二、空调工程
69.用过氯乙烯,酚醛树脂,聚氯乙烯,聚乙烯等有机材料制作通风机,质量轻,强度大,但刚
性差易开裂的是( )。
A.高温通风机
B.防爆通风机
C.排风通风机
D.防腐通风机
【答案】D
【解析】防腐通风机。在通风机叶轮、机壳或其他与腐蚀性气体接触的零部件表面喷锁一层塑料, 或涂一层橡胶,或刷多遍防腐漆,以达到防腐目的。用过氯乙烯、酚醋树脂、聚氯乙烯和聚乙烯等有 机材料制作的通风机(即塑料通风机、玻璃钢通风机),重量轻.强度大.防腐性能好.已有广泛应用。
但这类通风机刚度差.易开裂。
【考点来源】第五章第二节一、通风工程
70.下面关于通风(空调)系统联合试运转的说法正确的是(BC)
A.系统与风口的实测风量与设计风量偏差不应大于 15%
B.大于或等于 100 级的洁净室,应测定封闭状态下制定点的含尘浓度
C.空调系统带冷热源的正常联合试运转应大于 8h
D.通风除尘系统的连续试运转应大于 2h
【答案】CD
【解析】联合试运转。主要内容包括:
l)通风机风量、风压及转速测定。通风(空调)设备风盐、余压与风机转速测定。
2)系统与风口的风楹测定与调整。实测与设计风量偏差不应大于 10%。
3)通风机、制冷机、空调器噪声的测定。
4)制冷系统运行的压力、温度、流量等各项技术数据应符合有关技术文件的规定。
5)防排烟系统正压送风前室静压的检测。
6)空气净化系统,应进行高效过滤器的检涌和室内洁净度级别的测定。对于大于或
等于 100 级的洁净室,还需增加在门开启状态下,指定点含尘浓度的测定。
7)空调系统带冷、热源的正常联合试运转应大于 8h,当竣工季节条件与设计条件相差较大时,仅
做不带冷、热源的试运转。通风、除尘系统的连续试运转应大于 2h。
【考点来源】第五章第二节三、通风空调系统的安装
71.下列关于风管制作安装的说法正确的是( )。
A.当管径大于 800mm,且管段较长时,每隔 1.2m,可用扁钢平加固
B.当中、高压风管的管段长大于 1.2m 时,应采用加固的形式加固
C.低压风管试验压力应为 1.5 倍的工作压力
D.中压风管应为 1.2 倍的工作压力,且不低于 750Pa
【答案】BC
【解析】管径较大的风管,为保证断面不变形且减少由管壁振动而产生的噪声,需要加固。圆形 风管本身刚度较好,一般不需要加固。当管径大于 700mm,且管段较长时,每隔 1.2m,可用扁钢平加固。 矩形风管当边长大于或等于 630mm,管段大于 1.2m 时,均应采取加固措施。边长小于或等于 800mm 的 风管,宜采用棱筋、棱线的方法加固。当中压、高压风管的管段长大于 1.2m 时,应采用加固框的形 式加固。高压风管的单咬口缝应有加固、补强措施。复合风管一般采用内支撑加固,玻璃纤维复合风
管的尺寸及工作压力超过一定数额时,应增设金属槽形框外加固,并用内支撑固定牢固。
风管安装连接后,在刷油、绝热前应按规范进行严密性、漏风最检测。风管强度和严密性要求应
符合:风管在试验压力保待 5min 及以上时,接缝处应无开裂,整体结构应无永久性的变形及损伤。
试验压力应符合下列要求:低压风管应为 1.5 倍的工作压力;中压风管应为 1.2 倍的工作压力,且不
低于 750Pa;高压风管应为 l.2 倍的工作压力。
【考点来源】第五章第二节三、通风空调系统的安装
72.具有结构简单、体积小、重量轻,可以在 15%~100%的范围内对制冷量进行无极调节的冷水机
组有( )。
A.螺杆式冷水机组
B.离心式冷水机组
C.活塞式冷水机组
D.转子式冷水机组
【答案】A
【解析】螺杆式制冷压缩机是一种容积型回转式压缩机,它兼有活塞式制冷压缩机和离心式制冷 压缩机二者的优点。它的主要优点是结构简单、体积小、重量轻,可以在 15%~100%的范围内对制冷 量进行无级调节,且在低负荷时的能效比较高。此外,螺杆式冷水机组运行比较平稳,易损件少,单 级压缩比大,管理方便。缺点是整机的制造、加工工艺和装配精度要求严格;润滑系统较复杂,耗油 量比活塞式大;单机量比离心式小,转速比离心式低;大量机组噪声比离心式高;初投资费用比活塞
式高。
【考点来源】第五章第二节二、空调工程
73.当热力管道在地沟内敷设时,下列关于管道保温层外壳与沟壁的净距要求正确的有( )。
A.200-300mm
B.150-200mm
C.100-200mm
D.50-100mm
【答案】B
【解析】地沟内管道敷设时.管道保温层外壳与沟壁的净距宜为 150~200mm,与沟底的净距
宜为 100~200mm,与沟顶的净距:不通行地沟为 50~100mm,半通行和通行地沟为
200~300mm。地沟内管道之间的净距应有利于安装和维修。
【考点来源】第五章第三节二、热力管道系统
74.下列关于热力管道补偿器安装说法正确的是( )
A.方形补偿器距弯头起弯点 0.5-1 米处设置固定支架
B.方形补偿器实际拉伸量与规定偏差应不大于±10mm
C.拼装方形补偿器,全长偏差不的大于±10mm
D.输送 250-400C 液体时,方形补偿器伸长量为计算伸长量的 50%
【答案】BC
【解析】(1)拼装方形补偿器应在平地上进行,4 个弯头应在同一平面内,平面歪扭偏差不得大于
3mm/m,全长不得大于 10mm。补偿器悬臂的长度偏差不应大于±10mm。
(2)方形补偿器安装时需预拉伸,对于输送介质温度低于 250 °C 的管道,拉伸量为计算伸长量的 50%;输送介质温度为 250~400 °C 时,拉伸量为计算伸长量的 70%。实际拉伸量与规定的偏差应不大
于±10mm。
(3)水平安装的方形补偿器应与管道保持同一坡度,垂直臂应呈水平。垂直安装时,应有排水、
疏水装置。
(4)方形补偿器两侧的第一个支架宜设置在距补偿器弯头起弯点 0.5~1.Om 处,支架为滑动支架。
导向支架只宜设在离弯头 DN40 的管道直径以外处。
【考点来源】第五章第三节三、压缩空气管道系统
75.用于输送多种无机酸、有机酸以及一些盐,但不能输送卤素酸和强碱的管材
A.耐磨铸铁管
B.球墨铸铁管
C.高硅铁管
D.灰口铸铁管
【答案】C
【解析】高硅铁管是用含碳量在 0.5%~1.2%、含硅量在 10%~17%的铁硅合金制成的。常用的高硅 铁管含硅量为 14.50%。它具有很高的耐蚀性能,随着硅含量的增加,耐蚀性能也随之增加,但脆性变
大。高硅铁管可用于输送多种无机酸、有机酸以及一些盐;但它不适千用来输送卤素酸以及强碱。
【考点来源】第五章第三节五、合金钢及有色金属管道
76.下列关于管道衬胶管的说法正确的是( )。
A.硬橡胶衬里的长期使用温度为 0-80℃
B.衬胶管的压力一般低于 0.6MPa
C.硬橡胶衬里短时间允许加热至 100℃
D.半硬橡胶、软橡胶及硬橡胶复合衬里的使用温度为 0-100℃
【答案】B
【解析】衬胶管的使用压力一般低于 0.6MPa,真空度不大于 0.08MPa(600mmHg)。硬橡胶衬里的长 期使用温度为 0~65℃,短时间加热允许至 80℃ ;半硬橡胶、软橡胶及硬橡胶复合衬里的使用温度为—
25~75℃,软橡胶衬里短时间加热允许至 l00℃。
【考点来源】第五章第三节五、合金钢及有色金属管道
77.关于高压管道安装,下列说法正确的是( )。
A.高压钢管焊接宜采用转动平焊
B.壁厚小于等于 16mm 的高压钢管,采用 U 型坡口
C.高压管道焊缝,若采用超声波探伤应按 20%检查
D.合金钢管采用手工氟弧煤打底,手工电弧焊成型
【答案】AD
【解析】高压管焊接宜采用转动平焊。
高压管道的焊缝坡口应采用机械方法,坡口形式根据壁厚及焊接方法选择 V 形或 U 形,当壁厚小
于 16mm 时,采用 V 形坡口;壁厚为 7~34mm 时,可采用 V 形坡口或 U 形坡口。
高压管道的焊缝须经外观检查、X 射线*或超声波探伤。*和探伤的焊口数量应符合以下要
求:
1.若采用 X 射线*,转动平焊抽查 20%,固定焊 100%*。
2.若采用超声波探伤,100%检查。
3.经外观检查、X 射线*或超声波探伤不合格的焊缝允许返修,每道焊缝的返修次数不得超过
一次.返修后.须再次进行以上项目检查。
4.高压管道的每道焊缝焊接完毕后,应在焊缝附近打上施焊人的职业资格证编号钢印,并及时填
写“高压管道焊接工作记录 ”。
碳素钢管、合金钢管焊接,为确保底层焊接表面成型光滑平整、焊接质量好,均采用手工氩弧打
底,手工电弧焊成型,不锈钢管、钦管采用氩弧焊时,应充氩气保护,以防产生氧化。
【考点来源】第五章第三节六、高压管道安装
78.油罐充水试验对水温水质要求正确的有( )。
A.罐壁采用低合金钢时,水温为 18℃
B 罐壁采用 16MnR 钢板,水温为 2℃
C.不宜采用淡水
D 罐壁采用碳索结构钢,水温可低于 3℃
【答案】A
【解析】充水试验要求:充水试验前所有附件及其他与罐体焊接部位应全部焊接完毕;充水试验
采用淡水,罐壁采用普通碳素钢或 16MnR 钢板时,水温不能低于 5 °C;采用其他低合金钢时,水温不
能低于 15 °C。
【考点来源】第五章第四节四、球形罐的制作和安装
79.下列检测对象可用超声检测的有( )。
A.厚度 300mm 的碳素钢板材
B 厚度 3mm,外径 300mm 的低合金钢无缝钢管
C.厚度 50mm,外径 700mm 的奥氏体不锈钢无缝钢管
D.母材厚度为 80mm 的奥氏体不锈钢对接煤接接头
【答案】B
【解析】不同检测对象相应的超声厚度检测范围见表 5.4.5。
【考点来源】第五章第四节七、静置设备无损检测
80.下列球罐焊接热处理正确的是( )。
A 焊接预热范围为焊接中心两端各 3 倍板厚以上,且不小于 100mm 范围内
B 焊接热处理温度范围 200C 到 300C,时间 1.5h-25h
C.厚度大于 32mm 的高强度钢焊接后应立即进行后热消氨处理
D.壁厚大于 32mm 任何材质的壁厚应整体热处理
【答案】AC
【解析】预热时要求对焊接部位均匀加热,使其达到焊接工艺规定的温度,预热范围为焊接接头
中心两侧各 3 倍板厚以上,且不少于 100mm 的范围内。
球罐的焊接后消氢处理应由焊接工艺评定结果确定,焊后热处理的温度应与预热温度相同,一般
为 200~250℃,后热时间应为 0.5~1h。符合下列情况之一的焊缝,焊后须立即进行后热消氢处理:
l)厚度大于 32mm 的高强度钢;
2)厚度大于 38mm 的其他低合金钢;
3)锻制凸缘与球壳板的对接焊缝。
【考点来源】第五章第四节四、球形罐的制作和安装
(81~100 题)电气和自动化工程
81.下列变压器适用于民用建筑变电所使用类型的有( )。
A.油浸式变压器
B.油浸自冷式
C.干式变压器
D.强迫循环冷却式
【答案】C
【解析】这是民用建筑中经常采用的变电所形式,变压器一律采用干式变压器,高压开关一般采 用真空断路器,也可采用六氟化硫断路器,但通风条件要好,从防火安全角度考虑,一般不采用少油
断路器。
【考点来源】第六章第一节一、变配电工程
82.关于电压互感器说法正确的是( )。
A.一次绕组匝数多,二次绕组近似开路状态
B.二次绕组的电压一般为 220 伏
C.一次绕组匝树数少,二次绕组匝数多
D.一次绕组一端必须接地
【答案】A
【解析】电压互感器简称 PT,是变换电压的设备。它由一次绕组、二次绕组、铁芯组成。一次绕 组并联在线路上,一次绕组匝数较多,二次绕组的匝数较少,相当千降低变压器。二次绕组的额定电 压一般为 lOOV。二次回路中,仪表、继电器的电压线圈与二次绕组并联,这些线圈的阻抗很大,工作
时二次绕组近似于开路状态。
电压互感器使用注意事项:
①心电压互感器在工作时,其一、二次绕组侧不得短路。
②电压互感器二次绕组侧有一端必须接地。
③电压互感器在接线时,必须注意其端子的极性。
【考点来源】第六章第一节一、电气工程
83.关于低压封闭式母线安装说法正确的是( )。
A.母线一般可用钢丝绳吊装
B 母线直线段安装长度超过 80m,每 50-60m 设置膨胀节
C.母线可以在穿过楼板处或者穿墙处连接
D.母线直线段安装应平直,水平度和垂直度误差不宜大于 1.5‰
【答案】BD
【解析】母线与外壳间必须同心,其误差不得超过 5mm。母线直线段安装应平直,水平度与垂直 度偏差不宜大于 1.5%。,全长最大偏差不宜大于 20mm。母线段与段连接以及与支架、吊架等的固定不
应强行组装,两相邻段母线及外壳应对准,连接后不得使母线受到额外的附加应力。
封闭式母线不得用钢丝绳起吊和绑扎,母线不得任意堆物,不得在地面上拖拉,不得在外壳上进 行其他任何作业,外壳内不得有遗留物,外壳内及绝缘子必须擦拭干净。因为封闭式母线的外壳是由
铝板焊接而成的,在运行中有电流通过,因此决不允许将外壳损伤或变形。
封闭式母线,直线段距离超过 80m 时,每 50~60m 应设置膨胀节。当制造厂有特殊要求时,应按 产品技术文件的要求执行。当它水平跨越建筑物的伸缩缝或沉降缝时,应有措施。橡胶伸缩套的连接 头、穿墙处的连接法兰、外壳与底座之间、外壳各连接部位的螺栓应采用力矩扳手紧固,各接合面应
密封良好。
封闭式母线的插接分支点应设在安全及安装维护方便的地方。封闭式母线的连接,不应在穿过楼
板或墙壁处进行。当其穿越防火墙及防火楼板时,应采取防火隔离措施。
【考点来源】第六章第一节二、变配电工程安装
84.单侧角钢支架时,电缆沟内电力电缆间水平净距为( )。
A.35mm
B.50mm
C.60mm
D.100mm
【答案】A
【解析】单侧角钢支架,电缆沟内电力电缆间水平净距为 35mm,但不得小于电缆外径尺寸。控制 电缆间不做规定,当沟底敷设电缆时,lkV 的电力电缆与控制电缆间距不应小于 100mm。装配式支架
为成品支架,须在现场组装,然后运到电缆沟内进行安装。
【考点来源】第六章第一节三、电气线路工程安装
85.关于均压环的安装说法正确的有( )。
A.建筑物的均压环从哪一层开始、间隔距离、是否利用建筑物圈梁主筋等应由设计确定
B.如果设计不明确,当建筑物高度超过 20m 时,应在建筑物 20m 以上设置均压环
C.建筑物层高小于等于 3m 时,每两层设置一圈均压环
D.建筑物层高小于等于 5m 时,每两层设置圈均压环
【答案】AC
【解析】建筑物的均压环从哪一层开始设置、间隔距离、是否利用建筑物圈梁主钢筋等应由设计
确定。如果设计不明确,当建筑物高度超过 30m 时,应在建筑物 30m 以上设置均压环。建筑物层高小
于或等于 3m 的每两层设置一圈均压环;层高大于 3m 的每层设置一圈均压环。
【考点来源】第六章第一节四、防雷接地系统
86.按规范,带形母线与设备连接时的预留长度正确的是( )。
A.0.2m
B.0.3m
C.0.4m
D.0.5m
【答案】D
【解析】硬母线配置安装预留长度按表 6.1.8 的规定计算。
【考点来源】第六章第一节六、电气安装工程计量
87.关于风管温度传感器的安装,下列说法正确的是( )。
A.应安装在风速不平稳的位置
B.安装应在风管保温前进行
C.1KΩ铂温度传感器的接线总电阻应小于 3Ω
D.NTC 非线性热敏电阻传感器的接线电阻应小于 3Ω
【答案】D
【解析】 (l)应安装在风速平稳,能反映风温的位置。
(2)安装应在风管保温层完成后进行,安装在风管直管段或避开风管死角的位置。
(3)应安装在便于调试、维修的地方。
(4)温度传感器至 DDC 之间应尽量减少因接线电阻引起的误差,对于 1KΩ铂温度传
感器的接线总电阻应小于 1Ω 。对于 NTC 非线性热敏电阻传感器的接线总电阻应小于 3Ω
【考点来源】第六章第二节四、自动控制系统的安装
88.工业生产过程中,下列仪表用于测量料位的有( )。
A.浮力式仪表
B.放射性式仪表
C.差压式仪表
D.称重式仪表
|
|
【答案】B
【解析】测量料位的仪表。重锤探测式、音叉式、超声波式、激光式、放射性式等。
【考点来源】第六章第二节自动控制系统二、自动控制系统设备
89.广泛应用于石油、液体,测量爆炸、危险流体介质压力,与电气器具配合,实现自动控制和
发信的是( )。
A.膜片压力表
B.电接点压力表
C.远传压力表
D.一般压力表
【答案】B
【解析】电接点压力表广泛应用于石油、化工、冶金、电力、机械等工业部门或机电设备配套中 测量无爆炸危险的各种流体介质压力。仪表经与相应的电气器件(如继电器及变频器等)配套使用,
即可对被测(控)压力系统实现自动控制和发信(报警)的目的。
【考点来源】第六章第二节二、自动控制系统设备
90.以现场总线为基础的现场总线控制系统 FCS 是以网络为基础的开放型控制系统。其主要特点
是( )。
A.系统的开放性
B 中央计算机的集中管理
C.互操作性
D.分散的系统结构
【答案】ACD
【解析】现场总线控制系统的特点
(1)系统的开放性。现场总线为开放式的互联网络,既能与同类网络互联,也能与不同类型网络 互联。开放系统是指它可以与世界上任何地方遵守相同标准的其他设备或系统连接,通信协议的公开, 使遵守同一通信协议的不同厂家的设备之间可以实现互换。用户可按自己的需要,用不同供应商的产
品组成自己需要的系统,通过现场总线构筑各种自动化的控制系统。
(2)互操作性。互操作性是指不同生产厂家性能类似的设备不仅可以相互通信,并能互相组态,
相互替换构成相应的控制系统。
(3)分散的系统结构。现场总线系统把集散性的控制系统中的现场控制功能分散到现场仪表,取 消了 DCS 中的 DDC,它把传感测釐、补偿、运算、执行、控制等功能分散到现场设备中完成,体现了现
场设备功能的独立性。
它构成一种新的分散控制的系统结构,简化了系统,提高了可靠性。
现场总线系统的接线十分简单,一对双绞线可以挂接多个设备,当需要增加现场控制设备时,可
就近连接在原有的双绞线上,既节省了投资,也减少了安装的工作量。
用户可以选择不同厂商所提供的设备来集成系统,避免因选择了某一品牌的产品而限定了以后使
用设备的选择范围,也不会出现系统集成中协议,接口不兼容等问题。
【考点来源】第六章第二节三、常用的计算机控制系统
91.关于自动化控制系统中集散系统调试包括的主要内容有( )。
A.系统调试前的常规检查
B.系统调试
C.网络调试
D.回路调试
【答案】ABD
【解析】集散系统调试分三个步骤进行:系统调试前的常规检查、系统调试、回路联调。系统调
试指的是集散系统调试,而回路联调指的是集散系统和现场在线仪表连接调试。
【考点来源】第六章第二节四、自动控制系统的安装
92.光缆敷设的一般规定,下列说法正确的有( )。
A 布放光缆的牵引力应不超过光缆允许张力的 80%
B.一次机械牵引敷设光缆的长度一般不超过 1200m
C.在施工环境较好的情况下,一般采用机械牵引方法敷设光缆
D.管道内缆线复杂,一般采用人工牵引方法敷设光缆
【答案】ACD
【解析】布放光缆的牵引力应不超过光缆允许张力的 80%。
1)机械牵引敷设光缆。
1.在施工环境较好的情况下,一般采用机械牵引方法敷设光缆。
2.一次机械牵引敷设光缆的长度一般不超过 1OOOm,条件许可时中间应增加辅助牵引。
3.受牵引的每个人孔、手孔处应安排人员值守,光缆入孔处、出孔处、转弯处等容易损伤光缆的
受力点应采用防护措施。
2)人工敷设光缆。
1.管道内缆线复杂,一般采用人工牵引方法敷设光缆。
2.在每个人孔内安排 2~3 人进行人工牵引,中间人孔不得发生光缆扭曲现象。
【考点来源】第六章第三节四、通信线路工程
93.广泛地应用于长距离的电话或电报传输、有线电视(电缆电视)、局部网络和短距离系统连接
的通信线路等的网络传输介质是( )。
A.光纤
B.双较线
C.同轴电缆
D.电话电缆
【答案】C
【解析】同轴电缆广泛地应用于长距离的电话或电报传输、有线电视(电缆电视)、局部网络和 短距离系统连接的通信线路等。同轴电缆是长途电话系统中的一种重要传输介质,虽然面临光纤、微 波和卫星等传播信道的竞争,但是同轴电缆仍然是普遍应用的介质。利用频分多路复用技术,一条同
轴电缆可以同时传送一万多个话音信道。
【考点来源】第六章第三节一、网络通信工程和网络设备
94.处于网络的一个星型结点.对结点相连的工作站进行集中管理避免出问题的工作站影响到整
个网络的正常运行的设备有( )。
A.网卡
B.路由器
C.服务器
D.集线器
【答案】D
【解析】集线器(HUB)是对网络进行集中管理的重要工具,是各分支的汇集点。HUB 是一
个共享设备,其实质是一个中继器,而中继器的主要功能是对接收到的信号进行再生放
大,以扩大网络的传输距离。使用 HUB 组网灵活,它处于网络的一个星型结点,对结点
相连的工作站进行集中管理,不让出问题的工作站影响整个网络的正常运行。
【考点来源】第六章第三节一、网络通信工程和网络设备
95.用于远离城市的偏远地区,主要用于集体接收,可以作为有线电视的一种补充手段的是( )。
A.光缆
B.多频道微波分配系统(MMDS)
C.调幅微波链路(AML)
D.卫星
【答案】B
【解析】多频道微波分配系统(MMDS)。在闭路电视系统中,对于一些地形复杂、不便架设传输线 的地方,可利用微波将电视信号通过空间用无线电波进行传递。微波传输具有较高的可靠性,可以避 免由于长距离传输电缆线路上干线放大器串联过多使信号质量下降,在某些场合,用微波无线传输信
号的方式比用电缆或其他方式传输有更大的优越性。
MMDS 是一种无线传输系统,用于远离城市的偏远地区,主要用于集体接收,可以作为有线电视的
一种补充手段。
【考点来源】第六章第三节二、有线电视和卫星接收系统
96.在电视监控系统控制中心控制设备与监视设备中,通过控制监控系统发出控制数据信号控制
云台摄像机镜头等现场设备的是( )。
A.视频信号分配器价
B.视频切换器
C,视频矩阵主机
D.多画面处理器
【答案】C
【解析】视频矩阵主机对系统内各设备进行控制。视频矩阵主机功能主要有:视频分配放大、视
频切换、时间地量符号发生、专用电源等。有的采用多媒体计算机作为主体控制设备。
主要作用有:任意显示多个摄像机摄取的图像信号;单个摄像机摄取的图像可同时送到多台监视 器上显示;可通过主机发出的控制数据代码控制云台、摄像机镜头等现场设备。有的视频矩阵主机可 以接收报警探测器发出的报警信号,并通过报警输出接口去控制相关设备可同时处理多路控制指令,
供多个使用者同时使用系统。
【考点来源】第六章第四节三、安全防范自动化系统
97.综合布线采用模块化结构设计,下列关于每个模块按功能通常划分的部分数正确的有( )。
A.6 个部分
B.5 个部分
C.4 个部分
D.3 个部分
【答案】A
【解析】综合布线系统采用模块化结构,按每个模块功能通常分为 6 个部分:3 个布线子系
统,水平、垂直和建筑群干线布线子系统;2 个管理区,设备间和楼层管理区;1 个工作
区。
【考点来源】第六章、第四节六、综合布线系统
98.综合布线系统中,下列关于设备间的设置,正确的有( )。
A.设置在建筑物或建筑群的地下室
B.设置在建筑物或建筑群的高层部分
C 设置在建筑物或建筑群中部
D.通常与消防控制室,安防控制室设置在一起
【答案】C
【解析】设备间应尽可能设置在建筑物或建筑群的中部,尽量靠近弱电井,以便于布线,缩短
最远端用户的距离。
【考点来源】第六章第四节六、综合布线系统
99.BIM 技术在项目决策阶段的应用有( )。
A.可视化
B.环境分析
C.能耗模拟
D.系统协调
【答案】AB
【解析】在项目决策阶段 BIM 应用可分为:可视化、环境分析(包括景观分析、日照分析、风环
境分析、噪声分析)、温度分析、声学计算等。
【考点来源】第六章第四节七建筑工程信息化
100.下列关于增强型综合布线布置说法正确的是( )。
A.每个工作区至少有两个或两个以上信息插座
B.每个工作区干线电缆至少有 3 对双绞线
C.每个工作区配线电缆为 2 条 4 对双绞电缆
D.每个工作区配线电缆至少 2 对双绞电缆
【答案】ABC
【解析】增强型综合布线配置如下:
l)每个工作区有两个或两个以上信息插座(每 10 ㎡设 2 个信息插座);
2)每个工作区的配线电缆为 2 条 4 对双绞电缆;
3)采用夹接式或插接交接硬件;
4)每个工作区的干线电缆至少有 3 对双绞线。
【考点来源】第六章第四节六、综合布线系统
