普通高中学业水平考试
985考试网
>
学业水平考试
>
频道地图
>
考试试题
>
河北
> 正文
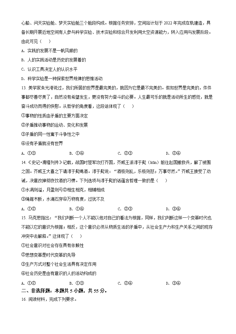
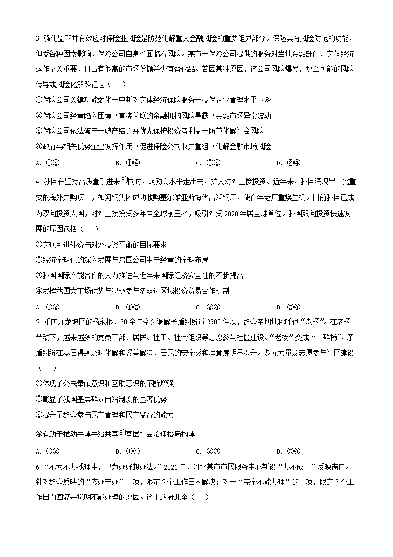
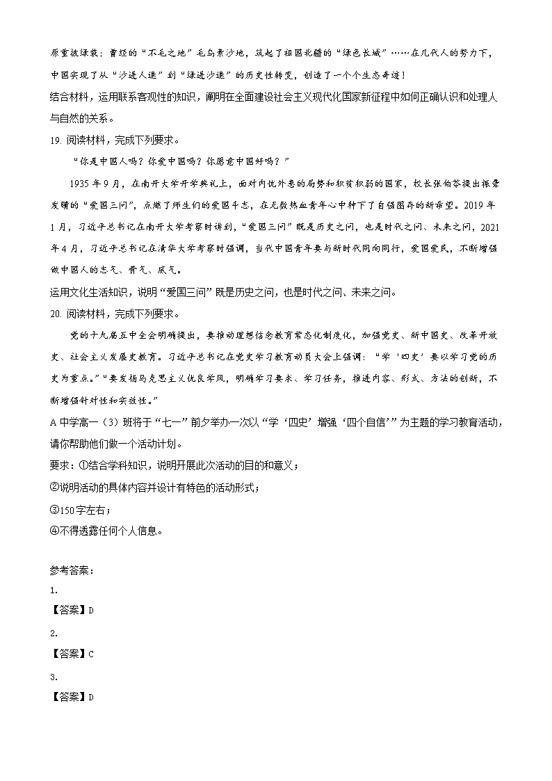
2021年河北普通高中学业水平选择性考试政治真题及答案
时间:2021-06-11 22:21:03
来源:网络整合
2021年全国甲卷高考理科数学真题及答案已公布,小编已为大家整理如下,本文内容包括2021年全国甲卷高考理科数学真题及答案信息。
【河北学业水平考试】相关文章:
2024年天津普通高中学业水平合格性考试成绩查询入口:http://www.zhaokao.net/
2024年河北普通高中学业水平合格性考试成绩查询入口:http://www.hebeea.edu.c
2024年河北普通高中学业水平选择性考试物理试题及答案
2024年河北普通高中学业水平选择性考试生物试题及答案
2024年河北普通高中学业水平选择性考试化学试题及答案
2024年河北普通高等学校招生普通体育类专业测试时间安排
2024年上半年河北普通高中学业水平合格性考试报名时间:3月4日-18日
2024年上半年河北石家庄普通高中学业水平合格性考试报名时间:3月4日-18日
2024年上半年河北张家口普通高中学业水平合格性考试报名时间:3月4日-18日
2024年上半年河北秦皇岛普通高中学业水平合格性考试报名时间:3月4日-18日
热门文章
2022年河北学考成绩查询入口网站:https://xk.hebeea.edu.cn/
2022年河北学业水平考试成绩查询入口网站:https://xk.hebeea.edu.cn/
2020年河北普通高中学业水平考试报名网址:https://xk.hebeea.edu.cn/
2022年河北学业水平考试成绩查询入口网站:https://xk.hebeea.edu
河北省普通中等教育考试服务中心
河北省普通中等教育考试服务中心成绩查询系统
2023年河北普通高中学业水平考试成绩查询入口网站:https://xk.hebeea.edu.cn
2021年上半年河北普通高中学业水平合格性考试成绩查询入口(已开通)